******FUN88乐天使在线登录入口 - Official website
设为首页 加入收藏 联系我们
FUN88乐天使在线登录
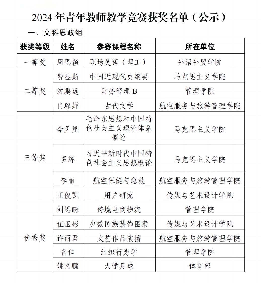
学院教师在2024年学校青年教师教学竞赛中斩获佳绩
日期: 2024-04-23 信息来源: 点击数:

在刚刚结束的2024年学校青年教师教学竞赛中,学院教师肖琛婵荣获二等奖、李丽荣获三等奖、许丽君荣获优秀奖。

学院教师在2024年学校青年教师教学竞赛中斩获佳绩,这充分展现了我院教师的专业素养和教学能力。肖琛婵、李丽和许丽君三位老师的获奖,不仅是对她们个人教学水平的肯定,也是对学院教学质量和师资力量的高度认可。

今后,学院将继续加强师资队伍建设,提升教学质量,为学生的成长和发展提供更好的教育环境和教育资源。

Copyright 20225 @ FUN88乐天使在线登录入口 - Official website 版权所有